深圳市伊俐信科技有限公司
消防產品,認證,檢測,技術,管理,咨詢服務中心
消防產品,認證,檢測,技術,管理,咨詢服務中心
2022-08-31 11:20:52 責任編輯:深圳市伊俐信科技有限公司 瀏覽:0
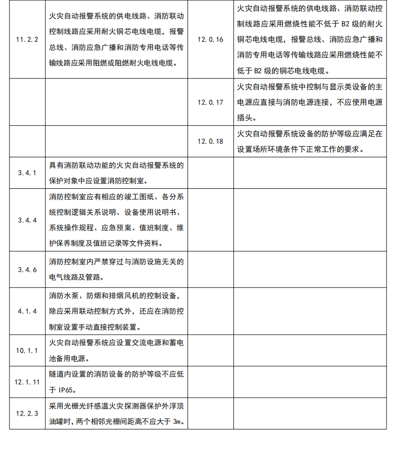
廢止《火災自動報警系統設計規范》GB 50116-2013強制性條文:第3.1.6、3.1.7、3.4.1、3.4.4、3.4.6、4.1.1、4.1.3、4.1.4、4.1.6、4.8.1、4.8.4、4.8.5、4.8.7、4.8.12、6.5.2、6.7.1、6.7.5、6.8.2、6.8.3、10.1.1、11.2.2、11.2.5、12.1.11、12.2.3條。新舊對比如文章圖示:
《消防設施通用規范》GB 55036-2023強制性條文:
12.0.1 火災自動報警系統應設置自動和手動觸發報警裝置,系統應具有火災自動探測報警或人工輔助報警、控制相關系統設備應急啟動并接收其動作反饋信號的功能。
12.0.2 火災自動報警系統各設備之間應具有兼容的通信接口和通信協議。
12.0.3 火災報警區域的劃分應滿足相關受控系統聯動控制的工作要求,火災探測區域的劃分應滿足確定火災報警部位的工作要求。
12.0.4 火災自動報警系統總線上應設置總線短路隔離器,每只總線短路隔離器保護的火災探測器、手動火災報警按鈕和模塊等設備的總數不應大于32點。總線在穿越防火分區處應設置總線短路隔離器。
12.0.5 火災自動報警系統應設置火災聲、光警報器,火災聲、光警報器應符合下列規定:
1 火災聲、光警報器的設置應滿足人員及時接受火警信號的要求,每個報警區域內的火災警報器的聲壓級應高于背景噪聲15dB,且不應低于60dB;
2 在確認火災后,系統應能啟動所有火災聲、光警報器;
3 系統應同時啟動、停止所有火災聲警報器工作;
4 具有語音提示功能的火災聲警報器應具有語音同步的功能。
12.0.6 火災探測器的選擇應滿足設置場所火災初期特征參數的探測報警要求。
12.0.7 手動報警按鈕的設置應滿足人員快速報警的要求,每個防火分區或樓層應至少設置1個手動火災報警按鈕。
12.0.8 除消防控制室設置的火災報警控制器和消防聯動控制器外,每臺控制器直接連接的火災探測器、手動報警按鈕和模塊等設備不應跨越避難層。
12.0.9 集中報警系統和控制中心報警系統應設置消防應急廣播。具有消防應急廣播功能的多用途公共廣播系統,應具有強制切入消防應急廣播的功能。
12.0.10 消防控制室內應設置消防專用電話總機和可直接報火警的外線電話,消防專用電話網絡應為獨立的消防通信系統。
12.0.11 消防聯動控制應符合下列規定:
1 需要火災自動報警系統聯動控制的消防設備,其聯動觸發信號應為兩個獨立的報警觸發裝置報警信號的“與”邏輯組合;
2 消防聯動控制器應能按設定的控制邏輯向各相關受控設備發出聯動控制信號,并接受其聯動反饋信號;
3 受控設備接口的特性參數應與消防聯動控制器發出的聯動控制信號匹配。
12.0.12 聯動控制模塊嚴禁設置在配電柜(箱)內,一個報警區域內的模塊不應控制其他報警區域的設備。
12.0.13 可燃氣體探測報警系統應獨立組成,可燃氣體探測器不應直接接入火災報警控制器的報警總線。
12.0.14 電氣火災監控系統應獨立組成,電氣火災監控探測器的設置不應影響所在場所供配電系統的正常工作。
12.0.15 火災自動報警系統應單獨布線,相同用途的導線顏色應一致,且系統內不同電壓等級、不同電流類別的線路應敷設在不同線管內或同一線槽的不同槽孔內。
12.0.16 火災自動報警系統的供電線路、消防聯動控制線路應采用燃燒性能不低于B2級的耐火銅芯電線電纜,報警總線、消防應急廣播和消防專用電話等傳輸線路應采用燃燒性能不低于B2級的銅芯電線電纜。
12.0.17 火災自動報警系統中控制與顯示類設備的主電源應直接與消防電源連接,不應使用電源插頭。
12.0.18 火災自動報警系統設備的防護等級應滿足在設置場所環境條件下正常工作的要求。



全國統一服務熱線
139 2463 7548
郵箱 :591053467@qq.com
總部地址:深圳市光明區鳳凰街道南太云創谷產業中心3棟6樓