深圳市伊俐信科技有限公司
消防產品,認證,檢測,技術,管理,咨詢服務中心
消防產品,認證,檢測,技術,管理,咨詢服務中心
2023-01-04 14:02:09 責任編輯:深圳市伊俐信科技有限公司 瀏覽:0
火災自動報警及消防聯動系統驗收一般規定
(1)火災自動報警系統竣工后,建設單位應負責組織施工、設計、監理等單位進行驗收驗收不合格不得投入使用。
(2)對系統中下列裝置的安裝位置、施工質量和功能等進行驗收。
1)系統內的其他消防控制裝置。
2)火災警報裝置;火災應急照明和疏散指示控制裝置;切斷非消防電源的控制裝置;電動閥控制裝置。
3)消火栓系統、通風空調、防煙排煙及電動防火閥等控制裝置。
4)電動防火門控制裝置、防火卷簾控制器;消防電梯和非消防電梯的回降控制裝置。
5)消防聯網通信。
6)消防聯動控制系統(含消防聯動控制器、氣體滅火控制器、消防電氣控制裝置、消防設備應急電源、消防應急廣播設備、消防電話、傳輸設備、消防控制中心圖形顯示裝置、模塊、消防電動裝置、消火栓按鈕等設備)。
7)火災報警系統裝置(包括各種火災探測器、手動火災報警按鈕、火災報警控制器和區域顯示器等)。
8)自動滅火系統控制裝置(包括自動噴水、氣體、干粉、泡沫等固定滅火系統的控制裝置)。
(3)火災自動報警系統工程驗收時應按規定要求填寫相應的記錄。
(4)按GB 50116—2013《火災自動報警系統設計規范》設計的各項系統功能進行驗收。
(5)系統中各裝置的安裝位置、施工質量和功能等的驗收數量應滿足下列要求:
1)各類消防用電設備主、備電源的自動轉換裝置,應進行3次轉換試驗,每次試驗均應正常。
2)火災報警控制器(含可燃氣體報警控制器)和消防聯動控制器應按實際安裝數量全部進行功能檢驗;消防聯動控制系統屮其他各種用電設備、區域顯示器應按以下要求進行功能檢驗。①實際安裝數量在5臺以下者,全部檢驗;②實際安裝數量在6~10臺者,抽驗5臺;③實際安裝數量超過10臺者,按實際安裝數量30%~50%的比例、但不少于5臺抽驗;④各裝置的安裝位置、型號、數量、類別及安裝質量應符合設計要求。
3)火災探測器(含可燃氣體探測器)和手動火災報警按鈕,應按下列要求進行模擬火災響應(可燃氣體報警)和故障信號檢驗。①實際安裝數量在100只以下者,抽驗20只(每個回路都應抽驗);②實際安裝數量超過100只,每個冋路按實際安裝數量10%~20%的比例進行抽驗,但抽驗總數應不少于20只;③被檢查的火災探測器的類別、型號、適用場所、安裝高度、保護半徑、保護面積和探測器的間距等均應符合設計要求。
4)室內消火栓的功能驗收應在出水壓力符合現行國家有關建筑設計防火規范的條件下,抽驗下列控制功能①在消防控制室內操作啟、停泵1~3次;②消火栓處操作啟泵按鈕,按5%-10%的比例抽驗。
5)自動噴水滅火系統,應在符合GB 50084—2001《自動噴水滅火系統設計規范(2005年版)》的條件下,抽驗下列控制功能:①在消防控制室內操作啟、停泵1~3次;②水流指示器、信號閥等按實際安裝數量的30%~50%的比例進行抽驗;③壓力、電動閥、電磁閥等按實際安裝數量全部開關進行檢驗。
6)氣體、泡沫、干粉等滅火系統,應在符合國家現行有關系統設計規范的條件下按實際安裝數量的20%~30%的比例抽驗下列控制功能。①自動、手動啟動和緊急切斷試驗1~3次;②與固定滅火設備聯動控制的其他設備動作(包括關閉防火門窗、停止空調風機、關閉防火閥等)試驗1~3次。
7)電動防火門、防火卷簾,5樘以下的應全部檢驗,超過5樘的應按實際安裝數量的20%的比例,但不小于5樘,抽驗聯動控制功能。
8)防煙排煙風機應全部檢驗,通風空調和防排煙設備的閥門,應按實際安裝數量的10%~20%的比例,抽驗聯動功能,并應符合下列要求。
①報警聯動啟動、消防控制室直接啟停、現場手動啟動聯動防煙排煙風機1~3次。
②報警聯動停、消防控制室遠程停通風空調送風1~3次。
③報警聯動開啟、消防控制室開啟、現場手動開啟防排煙閥門1~3次。
9)消防電梯應進行1~2次手動控制和聯動控制功能檢驗,非消防電梯應進行1~2次聯動返回首層功能檢驗,其控制功能、信號均應正常。
10)火災應急廣播設備,應按實際安裝數量的10%~20%的比例進行下列功能檢驗。
①對所有廣播分區進行選區廣播,對共用揚聲器進行強行切換。
②對擴音機和備用擴音機進行全負荷試驗。
③檢查應急廣播的邏輯工作和聯動功能。
11)消防專用電話的檢驗、應符合下列要求。
①消防控制室與所設的對講電話分機進行1~3次通話試驗。
②電話插孔按實際安裝數量的10%~20%的比例進行通話試驗。
③消防控制室的外線電話與另一部外線電話模擬報警電話進行1~3次通話試驗。
12)火災應急照明和疏散指示控制裝置應進行1~3次使系統轉入應急狀態檢驗.系統中各消防應急照明燈具均應能轉入應急狀態。
(6)本節各項檢驗項目中,當有不合格時,應修復或更換,并進行復驗:復驗時,對有抽驗比例要求的,應加倍檢驗。
(7)系統工程質量驗收評定標準應符合下列要求。
1)系統內的設備及配件規格型號與設計不符、無國家相關證明和檢驗報告的,系統內的任一控制器和火災探測器無法發出報警信號,無法實現要求的聯動功能的,定為A類不合格。
2)驗收前施工單位提供的資料不符合下列要求的定為B類不合格。
①竣工驗收申請報告、設計變更通知書、竣工圖。
②工程質量事故處理報告。
③施工現場質量管理檢查記錄。
④火災自動報警系統施工過程質量管理檢查記錄。
⑤火災自動報警系統的檢驗報吿、合格證及相關材料。
3)除1)、2)款規定的A、B類不合格外,其余不合格項均為C類不合格。
4)系統驗收合格評定為:A=0,B≤2,且B+C≤檢查項的5%為合格,否則為不合格。
二
火災自動報警及消防聯動
系統的驗收項目及內容
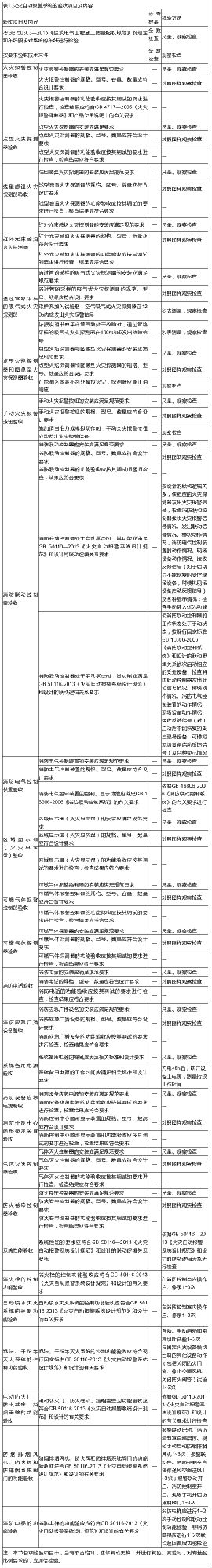
火災自動報警及消防聯動系統的驗收項目及內容見表1。

全國統一服務熱線
139 2463 7548
郵箱 :591053467@qq.com
總部地址:深圳市光明區鳳凰街道南太云創谷產業中心3棟6樓