深圳市伊俐信科技有限公司
消防產品,認證,檢測,技術,管理,咨詢服務中心
消防產品,認證,檢測,技術,管理,咨詢服務中心
2022-03-07 14:55:41 責任編輯:深圳市伊俐信科技有限公司 瀏覽:0
水流報警裝置和末端試水裝置知識點
01水流指示器

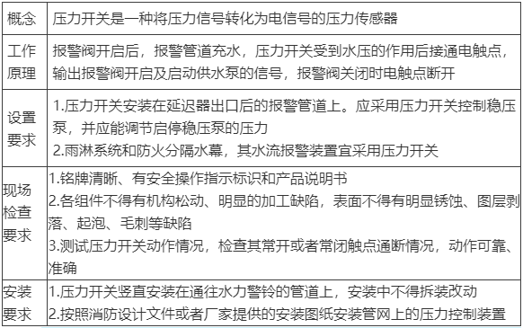
02、壓力開關

03、水力警鈴

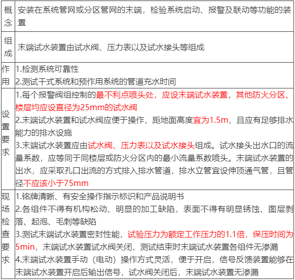
04、末端試水裝置


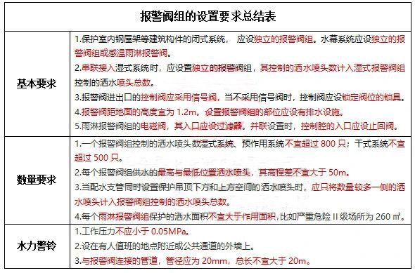
報警閥組設置要求+總結表
一、自動噴水滅火系統應設報警閥組。保護室內鋼屋架等建筑構件的閉式系統, 應設獨立的報警閥組。水幕系統應設獨立的報警閥組或感溫雨淋報警閥。
二、串聯接入濕式系統配水干管的其他自動噴水滅火系統,應分別設置獨立的報警閥組,其控制的灑水噴頭數計入濕式報警閥組控制的灑水噴頭總數。
注:1.n2<n1,n1+n2≤800
2.保護局部場所的預作用系統、雨淋系統,可串聯接入同一建筑物內濕式系統并應與其配水干管連接。保護面積較大時宜采用并聯系統。
三、一個報警閥組控制的灑水噴頭數應符合下列規定:
1.濕式系統、預作用系統不宜超過800只;干式系統不宜超過500只;
2.當配水支管同時設置保護吊頂下方和上方空間的灑水噴頭時,應只將數量較多一側的灑水噴頭計入報警閥組控制的灑水噴頭總數。
四、 每個報警閥組供水的最高與最低位置灑水噴頭,其高程差不宜大于50m。

五、雨淋報警閥組的電磁閥,其入口應設過濾器。并聯設置雨淋報警閥組的雨淋系統,其雨淋報警閥控制腔的入口應設止回閥。
六、報警閥組宜設在安全及易于操作的地點,報警閥距地面的高度宜為1.2m。設置報警閥組的部位應設有排水設施。
七、連接報警閥進出口的控制閥應采用信號閥。當不采用信號閥時,控制閥應設鎖定閥位的鎖具。
八、水力警鈴的工作壓力不應小于0.05MPa,并應符合下列規定:
1.應設在有人值班的地點附近或公共通道的外墻上;
2.與報警閥連接的管道,其管徑應為20mm,總長不宜大于20m。

附:總結表

全國統一服務熱線
139 2463 7548
郵箱 :591053467@qq.com
總部地址:深圳市光明區鳳凰街道南太云創谷產業中心3棟6樓