深圳市伊俐信科技有限公司
消防產品,認證,檢測,技術,管理,咨詢服務中心
消防產品,認證,檢測,技術,管理,咨詢服務中心
2022-05-11 14:02:05 責任編輯:深圳市伊俐信科技有限公司 瀏覽:0
消防應急照明燈具行業質量監管趨嚴
根據現行國家標準《GB51309-2018消防應急照明和疏散指示系統技術標準》,消防應急照明燈具(fireemergencylightingluminaire)是指為人員疏散和發生火災時仍需工作的場所提供照明的燈具。
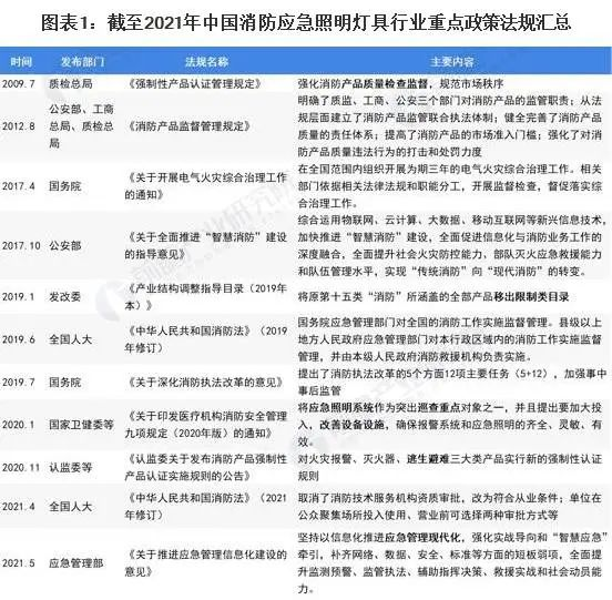
自2012年開始,公安部等發布的《消防產品監督管理規定》(公安部令第122號,2013年1月1日起施行)將消防應急照明燈具等消防產品監督管理全面納入法制化、規范化軌道,健全了消防市場的準入制度,加大了假冒偽劣消防產品打擊力度。隨著國民經濟的發展與人們消防意識的提高,我國消防安全行業的監管日趨嚴格,消防應急照明燈具的市場準入標準和產品質量規范水平日趨提高。

2020年11月,認監委等部門進一步優化了消防行業強制性產品認證目錄,將避難逃生產品列為三大強制性認證品類之一,其中包含了消防應急照明燈具產品,使得消防應急照明燈具行業監管趨嚴,市場進入門檻進一步提升。

獲得有效認證產品單元數量高速增長
從中國消費產品信息網的的消防應急照明燈具產品認證情況來看,截至2021年10月15日,國內市場得到認證有效的消防應急照明燈具產品單元數量共有3430類。在行業產品強制性認證標準政策的推動下,2020年國內得到有效認證的產品單元類別同比大幅增長171%,2021年1-10月累計得到有效認證的產品單元數量達到1390類。

注:1)中國消費產品信息網將主電路布局相同、光源相同、電池類別相同的產品作為一個認證單元。2)上述數據是統計截止2021年10月15日認證有效的產品。
消防應急照明燈具行業進入高速增長階段
近幾年,國內消防行業的發展受到政府層面的高度重視,促使消防應急照明燈具行業市場需求快速增長。從2020年行業代表企業的消防應急照明燈具業務營收增長情況來看,左向照明、廣東盛世名門、西默電氣等企業的相關業務營收增長均在30%以上。

通過對整個消防應急照明和智能疏散系統行業的市場調研得到,在2020年以前,全國消防應急照明行業市場規模在30億元以下,2020年在行業政策帶動下,中國消防應急照明燈具市場規模突破60億元,增速超過130%,國內消防應急照明燈具行業進入高速發展階段。

全國統一服務熱線
139 2463 7548
郵箱 :591053467@qq.com
總部地址:深圳市光明區鳳凰街道南太云創谷產業中心3棟6樓