深圳市伊俐信科技有限公司
消防產品,認證,檢測,技術,管理,咨詢服務中心
消防產品,認證,檢測,技術,管理,咨詢服務中心
2023-06-16 15:09:54 責任編輯:深圳市伊俐信科技有限公司 瀏覽:0

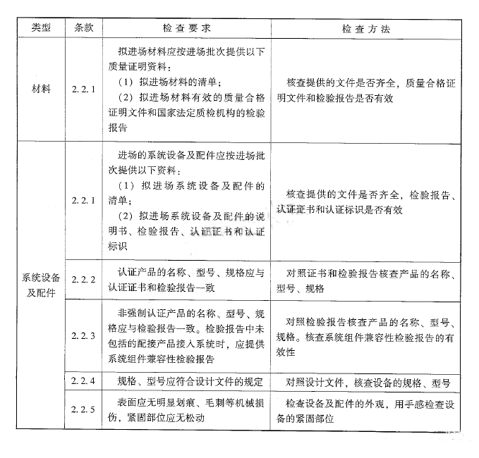
一、火災自動報警系統材料、設備及配件進入施工現場前,監理單位應組織施工單位對系統材料、設備和配件的質量證明文件進行核查;
(1)火災報警產品進場前,監理單位應著重核查擬進場產品的名稱、型號、規格是否與認證證書和檢驗報告的內容一致,并應檢查產品是否按照相關規定施加了認證標識,不符合要求的產品不能進入施工現場。
(2)對于非強制性認證的系統產品,監理單位應核查產品名稱、型號、規格是否與檢驗報告的內容一致,不符合要求的產品不能進人施工現場。
(3)主要供應商提供的火災報警控制器、消防聯動控制器需要配接其他廠家生產的系統部件時、監理單位和施工單位應核查兼容性檢驗報告中的檢驗結論是否滿足設計文件的相關要求,不符合要求的產品不能進人施工現場。
二、系統設備進場前,監理單位和施工單位應對照設計文件核查擬進場的系統設備及配件的規格是否與設計文件一致,不符合要求的產品不能進入施工現場。
三、系統設備進場前,監理單位和施工單位應對系統設備及配件的外觀進行檢查,系統設備及配件應無明顯的機械損傷、緊固部件應牢固可靠,杜絕有缺陷的產品進入施工現場。
四、系統材料、設備和配件進場檢查的內容、要求和方法詳見下表。

五、強制性認證產品的檢驗報告、認證證書和認證標志的查詢方法。
(1)產品認證證書。
產品認證證書的查詢。強制性認證的火災報警產品的認證證書主要包含證書編號、認證委托人、生產企業、認證產品、產品執行標準、證書有效期等。可以通過中國消防產品信息網http://www.cccf.com.cn/或應急管理部消防產品合格評定中心網站 http://cccf.net.cn/查詢產品的相關信息。

(2)產品檢驗報告。
產品檢驗報告的查詢。產品的檢驗報告在產品檢驗特性描述中會詳細說明系統在進行型式試驗時配接產品的名稱和型號,例如:xxxx公司生產的xxx型火災報警控制器配接xxxx公司生產的 xxx型點型感煙火災探測器和*xxx公司生產的xxx型點型感溫火災探測器進行試驗。型式檢驗報告信息可登錄中國消防產品信息網http://www.cccf.com.cn,在產品信息頁面下查詢。

(3)強制性認證火災報警產品認證標志。強制性認證火災報警產品的強制性認證標志是 3C認證標志;紅色標簽為消防產品信息標志貼于產品本體,具有唯一的14 位明碼,可以通過中國消防產品信息網 www.cccf.com.cn 或應急管理部消防產品合格評定中心網站http∶//cccf.net.cn/查詢產品的相關信息。

火災探測器、手動火災報警按鈕等強制性認證產品,也可以在殼體上采用模壓方式施加認證標志。
兼容性檢驗報告。產品的兼容性檢驗報告在產品檢驗結論中會詳細說明進行兼容性試驗產品的名稱和型號、例如∶×xxx公司生產的×××型點型火焰探測器和×××x公司生產的xxx型火災報警控制器進行了兼容性試驗。同時,在檢驗項目中列出此次兼容性試驗進行的檢驗項目。
以上材料的相關開箱檢查記錄、強制認證證書、檢驗報告等應收集起來作為竣工資料的一部分。
全國統一服務熱線
139 2463 7548
郵箱 :591053467@qq.com
總部地址:深圳市光明區鳳凰街道南太云創谷產業中心3棟6樓