深圳市伊俐信科技有限公司
消防產品,認證,檢測,技術,管理,咨詢服務中心
消防產品,認證,檢測,技術,管理,咨詢服務中心
2023-05-19 11:04:12 責任編輯:深圳市伊俐信科技有限公司 瀏覽:0
一、系統調試
1.防火卷簾
防火卷簾控制器應進行通電功能、備用電源、火災報警功能、故障報警功能、自動控制功能、手動控制功能和自重下降功能調試。
(1)備用電源調試
備用電源的電池容量應保證防火卷簾控制器在備用電源供電條件下能正常可靠工作1h,并應提供控制器控制卷門機速放控制裝置完成卷簾自重垂降,控制卷簾降至下限位所需的電源。
(2)故障報警功能調試
故障報警功能調試時,防火卷簾控制器的電源缺相或相序有誤,以及防火卷簾控制器與火災探測器之間的連接線斷線或發生故障,防火卷簾控制器均應發出故障報警信號。
(3)自動控制功能調試
當防火卷簾控制器接收到火災報警信號后,應輸出控制防火卷簾完成相應動作的信號,并應符合下列要求:
1)控制分隔防火分區的防火卷簾由上限位自動關閉至全閉。
2)防火卷簾控制器接到感煙火災探測器的報警信號后,控制防火卷簾自動關閉至中位(1.8m)處停止,接到感溫火災探測器的報警信號后,繼續關閉至全閉。
3)防火卷簾半降、全降的動作狀態信號應反饋到消防控制室。
(4)手動控制功能測試
手動操作防火卷簾控制器上的按鈕和手動按鈕盒上的按鈕,可控制防火卷簾的上升、下降、停止。
(5)自重下降功能測試
應將卷門機電源設置于故障狀態,防火卷簾應在防火卷簾控制器的控制下,依靠自重下降至全閉。
(6)防火卷簾用卷門機調試
1)卷門機應具有電動啟閉和依靠防火卷簾自重恒速下降(手動速放)的功能。啟動防火卷簾自重下降(手動速放)的臂力不應大于70N。
2)卷門機應設有自動限位裝置,當防火卷簾啟、閉至上、下限位時,應自動停止,其重復定位誤差應小于20mm。
(7)防火卷簾運行功能的調試
1)防火卷簾的簾面在導軌內運行應平穩,不應有脫軌和明顯的傾斜現象。雙簾面卷簾的兩個簾面應同時升降,兩個簾面之間的高度差不應大于50mm。
2)防火卷簾電動啟、閉的運行速度應為2m/min~7.5m/min,其自重下降速度不應大于9.5m/min。
3)防火卷簾啟、閉運行的平均噪聲不應大于85dB。
4)安裝在防火卷簾上的溫控釋放裝置動作后,防火卷簾應自動下降至全閉。
2.防火門
(1)常閉防火門,從門的任意一側手動開啟,應自動關閉。當裝有信號反饋裝置時,開、關狀態信號應反饋到消防控制室。
(2)常開防火門,任意一側的火災探測器報警后,應自動關閉,并應將關閉信號反饋至消防控制室。
(3)常開防火門,接到消防控制室手動發出的關閉指令后,應自動關閉,并應將關閉信號反饋至消防控制室。
(4)常開防火門,接到現場手動發出的關閉指令后,應自動關閉,并應將關閉信號反饋至消防控制室。
3.防火窗
(1)活動式防火窗,現場手動啟動防火窗窗扇啟閉控制裝置時,活動窗扇應靈活開啟,并應完全關閉,同時應無啟閉卡阻現象。
(2)活動式防火窗,任意一側的火災探測器報警后,應自動關閉,并應將關閉信號反饋至消防控制室。
(3)活動式防火窗,接到消防控制室發出的關閉指令后,應自動關閉,并應將關閉信號反饋至消防控制室。
(4)安裝在活動式防火窗上的溫控釋放裝置動作后,活動式防火窗應在60s內自動關閉。
二、維護管理
1.巡查內容與頻次
(1)公共娛樂場所營業時,應結合公共娛樂場每2h巡查一次的要求,視情況將防火卷簾、防火門、防火窗的巡查部分或全部納入其中,并應保證每日至少巡查一次。
(2)消防安全重點單位,每日巡查一次。
(3)其他單位,每周至少巡查一次。
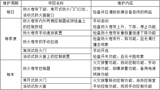
2.檢查維護

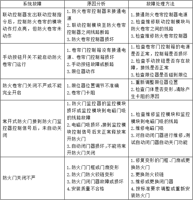
三、常見故障及處理

全國統一服務熱線
139 2463 7548
郵箱 :591053467@qq.com
總部地址:深圳市光明區鳳凰街道南太云創谷產業中心3棟6樓