深圳市伊俐信科技有限公司
消防產品,認證,檢測,技術,管理,咨詢服務中心
消防產品,認證,檢測,技術,管理,咨詢服務中心
2023-04-03 14:45:52 責任編輯:深圳市伊俐信科技有限公司 瀏覽:0

一、操作與控制
?。?)采用氣體滅火系統的防護區,應設置火災自動報警系統,其設計應符合現行國家標準《火災自動報警系統設計規范》GB 50116的規定,并應選用靈敏度級別高的火災探測器。
?。?)管網或氣體滅火系統應具有自動控制、手動控制和機械應急操作的啟動方式。預制或氣體滅火系統應具有自動控制和手動控制的啟動方式。
?。?)采用自動控制啟動方式時,根據人員安全撤離防護區的需要,應有不大于30s的可控延遲噴射;對于平時無人工作的防護區,可設置為無延遲的噴射。
?。?)滅火設計濃度或實際使用濃度大于無毒性反應濃度(NOAEL濃度)的防護區和采用熱氣溶膠預制滅火系統的防護區,應設手動與自動控制的轉換裝置。當人員進入防護區時,應能將滅火系統轉換為手動控制方式;當人員離開時,應能恢復為自動控制方式。防護區內外應設手動、自動控制狀態的顯示裝置。
?。?)自動控制裝置應在接到兩個獨立的火災信號后才能啟動。手動控制裝置和手動與自動轉換裝置應設在防護區疏散出口的門外便于操作的地方,安裝高度為中心點距地面1.5m。機械應急操作裝置應設在儲瓶間內或防護區疏散出口門外便于操作的地方。
?。?)氣體滅火系統的操作與控制,應包括對開口封閉裝置、通風機械和防火閥等設備的聯動操作與控制。
?。?)設有消防控制室的場所,各防護區滅火控制系統的有關信息,應傳送給消防控制室。
?。?)氣體滅火系統的電源,應符合國家現行有關消防技術標準的規定;采用氣動力源時,應保證系統操作和控制需要的壓力和氣量。
?。?)組合分配系統啟動時,選擇閥應在容器閥開啟前或同時打開。
二、系統的維護管理及故障處理
?。ㄒ唬?、系統周期性檢查維護

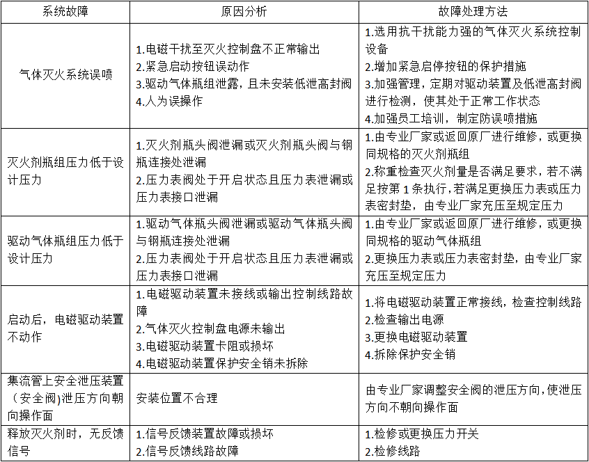
(二)、故障分析及處理

全國統一服務熱線
139 2463 7548
郵箱 :591053467@qq.com
總部地址:深圳市光明區鳳凰街道南太云創谷產業中心3棟6樓