深圳市伊俐信科技有限公司
消防產品,認證,檢測,技術,管理,咨詢服務中心
消防產品,認證,檢測,技術,管理,咨詢服務中心
2024-01-22 14:34:28 責任編輯:深圳市伊俐信科技有限公司 瀏覽:0

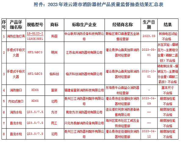
為了做好消防安全專項整治工作,落實消防產品安全監管職責,加強對我市消防器材產品質量的監管,2023年連云港市市場監督管理局委托重慶仕益產品質量檢測有限責任公司對全市市場上的消防器材產品質量開展了市級產品質量監督抽查。
本次監督抽查共抽檢我市消防器材產品共36批次(其中:消防應急燈、滅火器、消防接口、消防水帶、消防水槍、室內消火栓各6批次)。監督抽查結果見附件
連云港市市場監督管理局
2024年1月17日

全國統一服務熱線
139 2463 7548
郵箱 :591053467@qq.com
總部地址:深圳市光明區鳳凰街道南太云創谷產業中心3棟6樓