深圳市伊俐信科技有限公司
消防產品,認證,檢測,技術,管理,咨詢服務中心
消防產品,認證,檢測,技術,管理,咨詢服務中心
2024-01-04 10:51:55 責任編輯:深圳市伊俐信科技有限公司 瀏覽:0
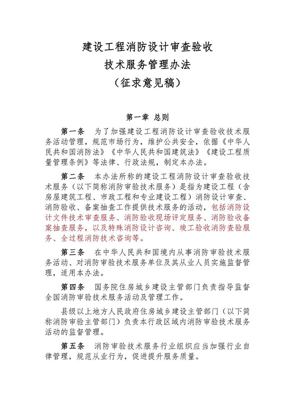
2023年8月,住房和城鄉建設部令第58號公布,住建部修改《建設工程消防設計審查驗收管理暫行規定》,自2023年10月30日起施行。
近期,住建部起草了《建設工程消防設計審查驗收技術服務管理辦法》(征求意見稿),并公開征求意見。
為加強建設工程消防設計審查驗收技術服務活動管理,規范市場行為,維護公共安全,住房城鄉建設部研究起草了《建設工程消防設計審查驗收技術服務管理辦法》(征求意見稿),現向社會公開征求意見。公眾可通過以下途徑和方式提出反饋意見:
1.電子郵箱:zqyjcin@126.com。
2.通信地址:北京市海淀區三里河路九號住房城鄉建設部法規司(郵政編碼:100835),并請在信封上注明“建設工程消防設計審查驗收技術服務管理辦法”字樣。
意見反饋截止時間為2024年2月3日。
住房城鄉建設部
2023年12月27日

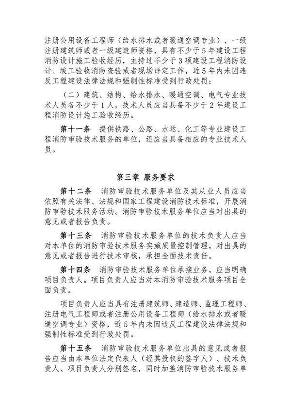
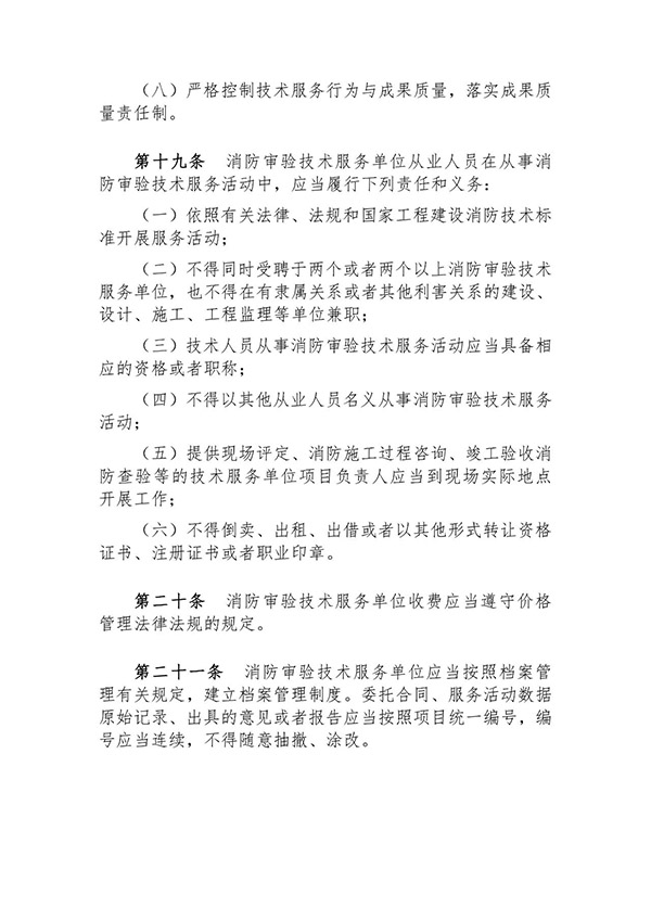
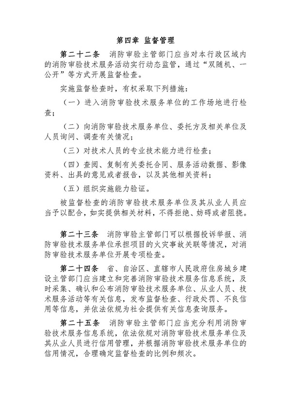
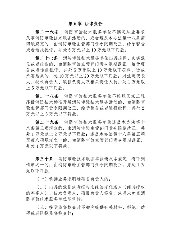
以下為意見稿全文:









全國統一服務熱線
139 2463 7548
郵箱 :591053467@qq.com
總部地址:深圳市光明區鳳凰街道南太云創谷產業中心3棟6樓