深圳市伊俐信科技有限公司
消防產品,認證,檢測,技術,管理,咨詢服務中心
消防產品,認證,檢測,技術,管理,咨詢服務中心
2023-11-07 10:58:05 責任編輯:深圳市伊俐信科技有限公司 瀏覽:0

各有關單位:
《黃埔區住房和城鄉建設局 廣州開發區建設和交通局消防工作指引》已經局領導同意,現印發給你們,請認真貫徹執行。
黃埔區住房和城鄉建設局 廣州開發區建設和交通局
2023年10月26日
黃埔區住房和城鄉建設局 廣州開發區建設和交通局
消防工作指引
為進一步規范落實我區房屋建筑和市政基礎設施工程消防監督工作,明確監督標準,提升監管效率,打造我區良好營商環境,根據《中華人民共和國建筑法》、《中華人民共和國消防法》、廣州市住房和城鄉建設局關于印發《廣州市房屋建筑(含管廊)工程質量、消防、人防等融合監管工作指引(2.0版)》的通知、廣州市住房和城鄉建設局《廣州市房屋建筑工程竣工聯合驗收工作方案(5.0版)》的工作方案、辦事指南,特編制本指引。
一、消防工程融合監管服務
項目監督受理后,區質監站將根據項目施工進度階段,依據有關法律法規和工程建設相關規范標準,組織監督人員或委托第三方服務機構(包括工程咨詢機構、檢測機構)協助,通過詢問參建主體單位相關人員、查閱圖紙和施工過程資料、現場抽查實體質量、材料抽檢、相關功能測試等方式,對項目分階段進行監督檢查、交底、指引、督促整改等。
(一)地基基礎階段
工作要點:建設單位應組織圖紙會審、設計交底情況(消防專項應分專業、分階段進行會審和設計交底);提供經審查合格的施工圖紙;對特殊建設工程的設計圖紙申報消防設計審查,具備《特殊建設工程消防設計審查意見書》(地下部分);核實規劃許可證樓棟單體面積、層數、高度等是否與施工許可證、特殊建設工程消防設計審查意見書一致;按照有關規定組織設計、監理、施工、檢測單位制定(材料進場檢驗、實體)質量檢測方案;原設計有重大修改、變動的,施工圖設計文件應重新報審。
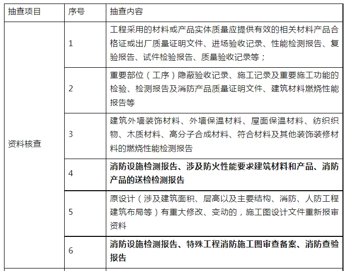
融合監管服務內容:

(二)主體結構階段
工作要點:建設單位應對特殊建設工程的設計圖紙申報消防設計審查,具備《特殊建設工程消防設計審查意見書》(地上部分);委托具備相應資質的檢測機構對消防產品、材料、實體質量按方案進行監測并出具相應檢測報告;
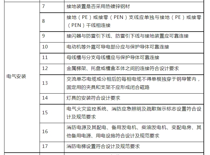
融合監管服務內容:

(三)機電安裝、裝修階段
工作要點:建設單位應對特殊建設工程的設計圖紙申報消防設計審查,具備《特殊建設工程消防設計審查意見書》(裝飾裝修部分,住宅工程除外);施工單位編制裝飾裝修、節能、電氣等專項施工方案,方案報企業的技術負責人審批簽認,并報建設(或監理)單位審批簽認后按規定進行技術交底;
融合監管服務內容:






二、二次裝修工程提前介入監督服務
項目局部區域若須提前進行二次裝修,在二次裝修內容責任主體與土建消防主體責任不一致,且二次裝修施工許可手續暫無法辦理的情況下,在征得建設行政主管部門書面認可后,確需提前進行局部裝修的,應在滿足以下條件后,依據有關法律法規和工程建設相關規范標準,組織監督人員或委托第三方服務機構(包括工程咨詢機構、檢測機構)協助,通過詢問參建主體單位相關人員、查閱圖紙和施工過程資料、現場抽查實體質量、材料抽檢、相關功能測試等方式,提前介入項目局部區域消防工程的檢查固化:
(一)項目局部區域須按設計審查合格的施工圖紙施工完成并滿足相關規范要求,經消防監督檢查下發整改問題清單整改復查合格,符合消防安全其他相關要求;
(二)二次裝修工程設計圖紙已經設計審查審圖;
(三)建設單位自持項目,且不增加建筑面積、建筑高度、消防高度、建筑層數、不涉及外立面修改、不改變建筑原結構、不變更原使用功能、主體結構分部驗收合格的項目;不涉及原消防設計審查合格的施工內容、功能的項目。
全國統一服務熱線
139 2463 7548
郵箱 :591053467@qq.com
總部地址:深圳市光明區鳳凰街道南太云創谷產業中心3棟6樓